UEBA Solution

User and Entity Behaviour Analytics for Internal Threat Identification

Background

In today's digital world, internal threats are increasing just like external attacks. These threats are hard to find using traditional security tools, because such tools are mostly built to catch external problems like malware, phishing, or DDoS attacks. Unlike outside attacks that follow known patterns, internal threats often come from trusted users who misuse their access, making it difficult to spot their actions or making them hard to distinguish from normal activities.

As organizations grow and their IT environments become more complex, the volume of user activity and system logs increases exponentially, making manual monitoring impractical. The use of cloud services, remote work, and third-party access makes it even harder to track and manage internal risks. This is where UEBA plays a critical role.

Core Ideas

1. Behavioral Baseline & Anomaly Detection

Detect insider threats by learning normal user behavior patterns and identifying anomalous deviations using machine learning

2. Automated Threat Intelligence Pipeline

Automate data collection, normalization, analysis, and alert generation to flag suspicious internal activities in real-time

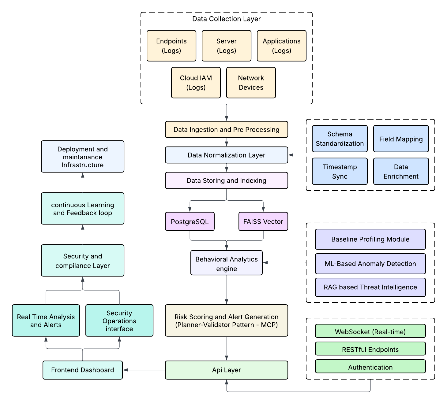
System Workflow

UEBA System Workflow Diagram

End-to-end workflow showing data flow from user activities to security dashboard

Innovation & Uniqueness

1. Peer Group Behavioral Analysis

Compare user behavior against peer groups with similar roles to identify subtle deviations

2. Risk Scoring with Contextual Awareness

Dynamic risk scoring considering time, location, device type, and organizational changes

3. Multi-Entity Correlation

Correlate behaviors across multiple entities to detect coordinated insider attacks

4. Adaptive Learning Models

Self-updating ML models that adapt to evolving roles and threat patterns automatically

5. Behavioral Biometrics Integration

Incorporate typing patterns and mouse movements to detect account takeovers

6. Threat Scenario Simulation

Proactively simulate insider threat scenarios using historical data

7. Privacy-Preserving Analytics

Anonymization and differential privacy techniques for compliance

8. Explainable AI for Investigations

Human-readable explanations for each anomaly alert for faster response

How it Addresses the Solution

Automates detection of insider threats in high-volume environments
Catches behavioral anomalies that traditional tools miss
Identifies account compromises through baseline deviation analysis
Prioritizes real threats using contextual risk scoring

Tech Stack

Programming Languages: Python (ML/analytics), JavaScript (frontend), Go (backend services)
Data Pipeline & Storage: pandas (data processing), PostgreSQL (log storage), FAISS (anomaly indexing)
AI/ML Backend: FastAPI (API layer), scikit-learn/TensorFlow (behavioral models), LLMs - Llama 3/Mistral
AI Architecture: RAG (behavioral pattern retrieval), Planner-Validator pattern via MCP
Backend Services: Go (high-performance data ingestion and processing)
Frontend & Visualization: Node.js, Express.js, EJS, Plotly.js, D3.js
Development & Deployment: GitHub, Docker, AWS
Security & Compliance: ECDSA, Raft Consensus Algorithm, encryption

Technical Architecture

UEBA Technical Architecture Diagram

Detailed technical architecture showing all system components and data flow

Use Cases

1. Security Operations Centers (SOCs)

Monitor and respond to behavioral anomaly alerts across the organization in real-time to prevent insider threats.

2. IT Administrators

Track user access patterns and identify suspicious account activities to protect critical systems and infrastructure.

3. Compliance & Regulatory Officers

Audit employee behavior for regulatory compliance and detect policy violations before they escalate into breaches.

4. Government & Defense Agencies

Monitor classified data access and detect unauthorized activities by personnel with security clearances to prevent espionage and data leaks.

5. Incident Response & Forensic Teams

Investigate security incidents using behavioral forensics and historical activity data to understand attack timelines and attribution.

6. Law Enforcement & Intelligence Agencies

Track suspicious insider activities within sensitive operations and identify potential threats to national security infrastructure.

Risk Management

Risk Category Potential Challenge Mitigation Strategy
AI Reliability ML models generating false positives or missing actual threats Continuous model retraining with validated threat data and human-in-the-loop feedback mechanism
Data Volume Massive log data overwhelming processing and storage capacity Implement data retention policies, log compression, and distributed processing architecture
Privacy Compliance Analyzing employee behavior violating privacy regulations Anonymization techniques, role-based access controls, and compliance with GDPR/data protection laws
Model Drift Behavioral baselines becoming outdated as user roles evolve Adaptive learning models with automatic baseline updates and periodic recalibration
Alert Fatigue Too many low-priority alerts overwhelming security teams Contextual risk scoring, alert prioritization, and tunable sensitivity thresholds
Data Security Unauthorized access to sensitive behavioral data and logs Full encryption (at rest and in transit), ECDSA for data integrity, and regular security audits

Existing Approach vs Our Solution

Aspect Existing Approach Our Solution
Threat Detection Rule-based SIEM systems flagging known external attack patterns ML-driven behavioral anomaly detection identifying insider threats and account compromises
User Expertise Requires cybersecurity analysts to manually investigate logs and correlate events Automated risk scoring with explainable alerts enabling faster response by any security personnel
Detection Scope Focuses on perimeter security and known threat signatures Analyzes user behavior patterns, peer groups, and contextual factors for hidden threats
Alert Quality High false positive rates causing alert fatigue Contextual risk scoring and adaptive learning reducing false positives significantly
Scalability Manual monitoring impractical for high-volume, complex IT environments Automated pipeline processing massive log volumes in real-time across distributed systems
Decision Support Reactive incident response after breaches occur Proactive threat identification with risk prioritization for prevention and early intervention

A Feasible and Viable Solution

Feasible Core

The data collection, normalization, and ML-based anomaly detection pipeline are operationally proven, using established technologies like Python, pandas, PostgreSQL, and scikit-learn/TensorFlow to handle high-volume log analysis and behavioral modeling.

Viable Completion

The dashboard and visualization layer for security teams is a low-risk implementation using standard web technologies (Node.js, Express.js, Plotly.js, D3.js), enabling intuitive threat monitoring and alert management with minimal development complexity.

Financial Viability

Lean Costs

Low start-up costs leveraging open-source ML frameworks and cloud infrastructure, with scalable operational expenses optimized through efficient data processing and storage management.

Sustainable Funding

Long-term viability achieved through enterprise licensing models, cybersecurity grants, institutional partnerships, and optional managed service offerings for organizations lacking in-house security expertise.